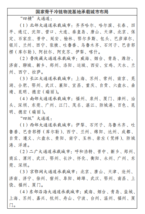
工人日報北京12月13日電(記者于靈歌)12月12日,國務院辦公廳印發了《“十四五”冷鏈物流發展規劃》(以下簡稱《規劃》)。今天(13日),國家發改委召開新聞發布會,介紹《規劃》有關情況。國家發改委經濟貿易司副司長張江波在會上介紹,我國將建設“四橫四縱”8條國家冷鏈物流骨干通道,“四橫”指北部、魯陜藏、長江、南部四大通道,“四縱”指西部、二廣、京鄂閩、東部沿海四大通道。通過“四橫四縱”串接農產品主產區和19個城市群,形成內外聯通的國家冷鏈物流骨干通道網絡。
《規劃》提出,到2025年,初步形成銜接產地銷地、覆蓋城市鄉村、聯通國內國際的冷鏈物流網絡,基本建成符合我國國情和產業結構特點、適應經濟社會發展需要的冷鏈物流體系,調節農產品跨季節供需、支撐冷鏈產品跨區域流通的能力和效率顯著提高,對國民經濟和社會發展的支撐保障作用顯著增強。
張江波介紹,為充分發揮冷鏈物流對促進消費、改善社會民生的重要作用,打造“三級節點、兩大系統、一體化網絡”的“321”冷鏈物流運行體系,其中,“3”指的是完善國家骨干冷鏈物流基地布局,加強產銷冷鏈集配中心建設,聚焦產地“最先一公里”和城市“最后一公里”,補齊兩端冷鏈物流設施短板,形成高效銜接的三級冷鏈物流節點;“2”指的是依托國家綜合立體交通網,結合冷鏈產品國內國際流向流量,構建服務國內產銷、國際進出口的兩大冷鏈物流系統;“1”指的是推進干支線物流和兩端配送協同運作,建設設施集約、運輸高效、服務優質、安全可靠的國內國際一體化冷鏈物流網絡。
